我写的文章
分类: 创作集 (25) 、 分享境 (17) 、 研习坊 (16) 、 日记本 (12) 、 闲言语 (11) 、 事件簿 (5) 、 新玩意 (1)
标签: #新坑 (6) 、 #年终总结 (5) 、 #vlog (4) 、 #画画 (2)
很多时候我们觉得记账麻烦,并不是 UI 不够漂亮、交互不够顺滑,而是记账方法不够科学。当方法足够科学时,你甚至不需要 UI,一个 CLI + 几个纯文本文件 + 一套清晰语法,就能把财务世界描述得非常准确

我有一个维护了六年的开源项目—— RSSHub,它正在面临崩溃 表面上,它有接近 30k Stars、900 多 Contributors、每月 3 亿多次请求和数不清的用户、每月几十刀的赞助、有源源不断的 issue 和 pr、代码几乎每天更新,非常健康和充满活力
哪个小男孩没幻想过生活在这样一个充满宝可梦伙伴的世界,它们能听懂且愿意倾听我们说话,有着不同的特点和强大的技能,而且都很可爱,我们可以跟它们睡觉吃饭、并肩作战探索世界,永远不再孤独,不管是谁都可以找到最适合自己的宝可梦

Twitter 被马斯克收购后,从去年 8 月开始,他们对开源第三方集成和第三方客户端进行了一系列明里暗里的打压和攻击,这样做是为了阻止用户通过非官方客户端访问和使用 Twitter,来增加公司的广告和会员营收

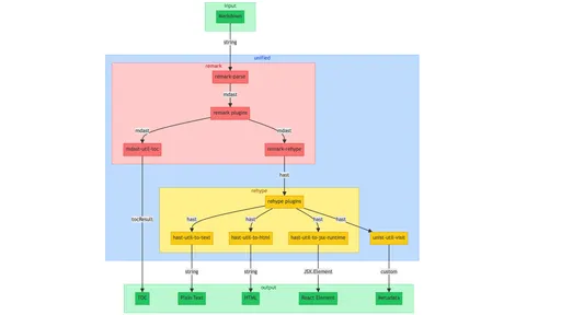
Markdown 是一种广泛使用的轻量级标记语言,允许人们使用易读易写的纯文本格式编写文档,也是 xLog 主要使用的文章格式,本文就以 xLog Flavored Markdown 为例来说明如何优雅地解析一个 Markdown 文档

Twitter 在 8 月决定了全面限制公开访问和 API 接口,导致第三方集成均无法再正常工作。开放用户数据被绑架成私人敛财工具,曾经的 Open Web 标杆 Twitter 竟沦落到这种境地,数字奴隶制在最不应该的地方出现,令人唏嘘

我做的项目
Folo This AI RSS reader reads the internet for you
xLog An open-source creative community written on the blockchain
RSSHub Radar Simplifies subscribing RSS and RSSHub
哔哩哔哩 Web 播放器 哔哩哔哩 (゜-゜)つロ 干杯~-bilibili
RSSHub Everything is RSSible
丁香园 面向医生、医疗机构、医药从业者以及生命科学领域人士的专业性社会化网络
DPlayer Wow, such a lovely HTML5 danmaku video player
Deepin AppStore 深度商店
APlayer Wow, such a beautiful HTML5 music player