很多时候我们觉得记账麻烦,并不是 UI 不够漂亮、交互不够顺滑,而是记账方法不够科学。当方法足够科学时,你甚至不需要 UI,一个 CLI + 几个纯文本文件 + 一套清晰语法,就能把财务世界描述得非常准确

我有一个维护了六年的开源项目—— RSSHub,它正在面临崩溃 表面上,它有接近 30k Stars、900 多 Contributors、每月 3 亿多次请求和数不清的用户、每月几十刀的赞助、有源源不断的 issue 和 pr、代码几乎每天更新,非常健康和充满活力
哪个小男孩没幻想过生活在这样一个充满宝可梦伙伴的世界,它们能听懂且愿意倾听我们说话,有着不同的特点和强大的技能,而且都很可爱,我们可以跟它们睡觉吃饭、并肩作战探索世界,永远不再孤独,不管是谁都可以找到最适合自己的宝可梦

Twitter 被马斯克收购后,从去年 8 月开始,他们对开源第三方集成和第三方客户端进行了一系列明里暗里的打压和攻击,这样做是为了阻止用户通过非官方客户端访问和使用 Twitter,来增加公司的广告和会员营收

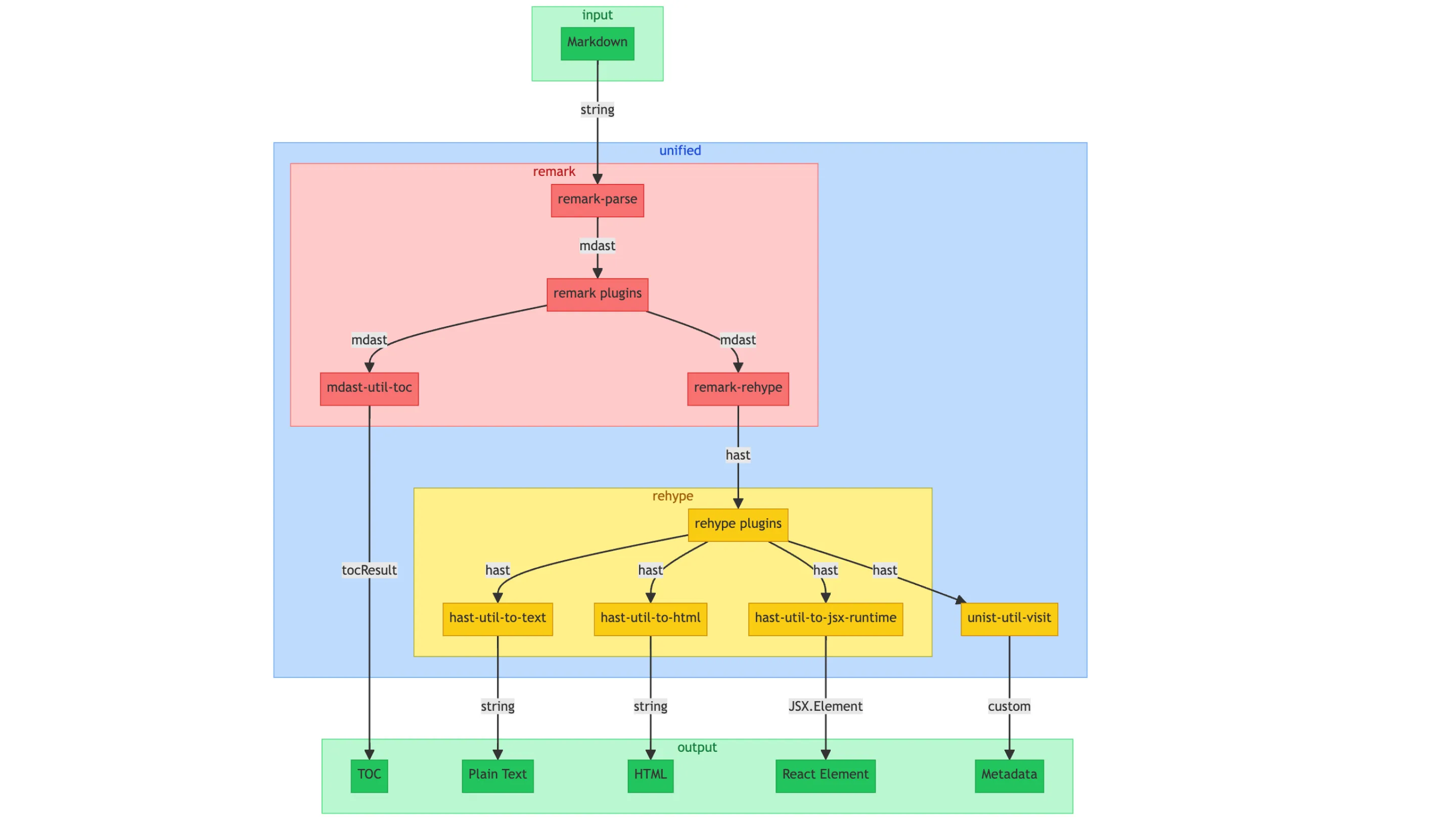
Markdown 是一种广泛使用的轻量级标记语言,允许人们使用易读易写的纯文本格式编写文档,也是 xLog 主要使用的文章格式,本文就以 xLog Flavored Markdown 为例来说明如何优雅地解析一个 Markdown 文档

Twitter 在 8 月决定了全面限制公开访问和 API 接口,导致第三方集成均无法再正常工作。开放用户数据被绑架成私人敛财工具,曾经的 Open Web 标杆 Twitter 竟沦落到这种境地,数字奴隶制在最不应该的地方出现,令人唏嘘


🕊️ 本文送给更开放的互联网 起因是看到 @geekbb 介绍 Warp 的推文。尽管 Warp 已经发布了很长时间,就保护 IP 隐私而言,它并没有 iCloud Private Relay 好用,我也没有魔法上网的需求。但是我突然意识到,我还是有隐藏 IP 的需求。 在开…

长久以来# 我一直将个人博客视为一个理想的展示个人 IP 的 “个人网站”,而不仅仅是发布文章的平台。我曾在 2014 年初学编程时使用 WordPress 建站 《世界,你好!》;入了前端坑后,在 2017 年我转向了 Hexo 《做了一点微小的改动》;Web3 飞升后…


衰退无处不在,这是很正常的现象。人们自然而然地更倾向于短平快的消费方式。然而,我一直无法忍受的一种奇怪趋势是,在一些地方,人们将 RSS 抛弃,转而使用 Newsletter。

今年从 1 月就一直没什么好看的作品,到了 4 月突然爆发,让我非常激动。现在播出过半了,是时候好好说说感受了 以下当然不能囊括 4 月所有的好作品,因为实在太多了,只是说一说符合我口味的几部,按我个人的喜爱程度来排序 以下会包含大量剧透,还没看的小伙伴请酌情观看 鬼灭之刃刀匠…

新一期播客来啦!本期我们邀请到了 xlog.app 背后的作者 DIYGOD 一起聊聊他做的区块链博客平台,以及背后的选型考量和有趣的故事。除了科普背后用的 web3.0 技术细节,我们还对选型进行一番大讨论!也对 yy 的个人生活向往不已!欢迎来 xlog 一起写博客,听播客!...


四月对我而言是一个充满悲伤的月份。尽管《四月是你的谎言》已经过去了很多年,但每当看到「四月」这两个字,仍会立刻触发我的 PTSD,再加上今天我刚读完一本反乌托邦题材的小说《来自新世界》。多种思绪糅杂在一起,让我不禁回想起了那些令我痛心的「重量级」反乌托邦动漫


今天距离圣诞节正好还有一个月,但格拉斯哥主街上早早就布置了很多圣诞节装饰和圣诞节期间专属的游乐设施,我家对面的一家小博物馆也为今年的圣诞节专门建了个滑雪场兼圣诞集市


我的个人博客已经运行了接近 9 年,跟着我慢慢发展,现在几乎已经成为了我的个人发展史,折腾博客也从很久以前就成为了我的一个爱好,但随着对 Hexo 的越来越不满,我决定做一个更现代化的全新的博客系统

🗓 2022 年 4 月 10 日 - 2022 年 4 月 14 日 📍 The Lake District in North West England...

正如我在 2020 年终总结 中提到,我一直在用 Notion 写子弹笔记,现在它有了亿点点不一样,现在我们就来重新窥探一下我目前的生活记录系统

🗓 2022 年 4 月 19 日 📍 Warner Bros. Studio Tour London - The Making of Harry Potter...

Web3 的魅力在于数据属于用户自己,但由于区块链低效的效率和设计,再加上数据格式标准的缺失,访问和展示自己或用户的 Web3 数据是一件极度困难的事情。所以我做了开源项目 [Unidata](https://unidata.app/),给 Web3 开发者提供人类友好的 Web3 数据的便捷访问。...

> “如果有天堂,那一定是图书馆的模样。那里信息自由地流通,书籍自由地出版,人与人自由地讨论。” 人类生产,传播和分发信息的权利不应该被掌握在任何数据和互联网平台手中,这是属于数字人类的基本权利 我们都意识到现在互联网还与这种理想相差甚远,如果你愿意为它做出亿点点改变,一起来吧 🌍 <!--...

十一跟发小和粗粗一起自驾去了滑翔伞,起飞瞬间太刺激了,为了那一刻长途跋涉也值了第一次露脸 vlog ⁄(⁄ ⁄•⁄ω⁄•⁄ ⁄)⁄ 求三连,求转发!...


前端经常需要一些特殊的调试环境,这时有一个科学的 Web 调试代理工具(以下称代理工具)显得尤其重要 我用的第一个代理工具是 [Charles](https://www.charlesproxy.com/),功能多但缺点也很明显,笨重、配置麻烦,爬 后来换到了 [Zan Proxy](https...

 七夏姐姐在群里分享了一个[帖子链接](https://www.v2ex.com/t/645480),大意是 ~...

2019 已经结束了,在这里回顾一下 2019 我做了什么 ## 开源  虽然维护的项目有保持健康的成长,但没有做什...

最近把用了两年的 iPhone X 换成了 Redmi K20 Pro,体验一下 Android 自由香甜的空气 <p><img style="width: 100%; max-width: 300px" src="./attachments/bafkreigdo5h6km6mcagm4jfx3l...

 > 如果你问我,RSSHub 能否改变 RSS 的命运,我也不晓得,但我晓得,不认命,就是 RSSHub...

小米手环 4 NFC 版一发售就迫不及待找黄牛买了一只 手环的 NFC 主要有三个功能:小爱同学、公交卡、模拟门禁卡 结果手环的小爱同学很难用,功能缺失、反应慢[还老骂我](https://twitter.com/DIYgod/status/1141718298658086913),上海公交也不...

下载B站视频很简单,you-get 一行命令的事,但我已经懒到命令都不想输了,如果投币之后 NAS 可以自己去下载就好了 <style> twitter-widget { margin: 0 auto !important; } </style> <blockquote class="tw...

大家都知道 RSS 是一种用来消息聚合的格式规范,有着更高的阅读效率、更好的阅读体验、可以掌握主动权等等优点。 本文不会介绍 RSS 的各种好处和各式各样的阅读器,因为相关网络资料已经足够多了。这里我介绍一下怎样充分挖掘 RSS 的使用价值,因为它的用途一直被大家低估。 ## 阅读器 从最简单...

RSSHub — 万物皆可 RSS https://github.com/DIYgod/RSSHub - 视频基于 2018 年 4 月 - 2019 年 4 月的 commit 记录,使用 Gource 绘制 - BGM: トリカゴ...

<iframe style="border-radius:12px" src="https://open.spotify.com/embed/episode/31yuCkRxJqYD4eSEtOyMiB?utm_source=generator" width="100%" height="152" ...

埋点一直是B站 HTML5 播放器开发和测试过程中的一个痛点,埋点的种类和接口参数很多,测试很麻烦也很容易出错 虽然测试很麻烦,但它们的规则都很简单,比如点击或 hover 一个按钮、错误上报、播放和性能上报,那么能不能通过自动化的 E2E 测试来代替这些又繁琐又机械化又容易出错的测试工作呢? ...

很早就想组一个家庭 NAS 设备,趁着这次双十一,在京东买了一台群晖 DS218play 和一块酷狼 4T 硬盘,已经用了两天了,我的感受是: **爽爆** ## 使用 目前常用的有下面几个功能 ### Time Machine 
C94 和 CP2018SP 不是同一天,但都是同人展,时间又很近,就写在一起了 ## C94 Comic Market,全球最大的同人展,8 月 10 日在东京举办,我当然没钱去,三天都在 Twitter 云参展,口水流了一地 托朋友到 Aniplex 展台买了矢吹健太朗的 darling ...

8月4日去了 ChinaJoy,人还是一如既往的多 AC 娘真可爱,舔爆 第二次拍 vlog,然后拍完懒得剪,还是 Freddy 帮我剪的,我在视频里真可爱 <iframe id="dogePlayerFrame" src="https://player.dogecloud.com/web/p...

7月21日和22日去了 bw 和 bml,面基了一万个人,py 通红 ### BILIBILI WORLD 2233 真可爱,舔爆 第一次拍 vlog,然后拍完懒得剪,还是 Freddy 帮我剪的 <iframe id="dogePlayerFrame" src="https://playe...


作为开发者,我们都知道组件化、标准化和代码复用的重要性,前端也从未停止过对前端组件化的尝试,产生了各式各样的组件化技术,从 Vue React 等前端框架,到 webpack 这样的全站打包工具 但前端一直缺乏这样一个模块化标准和浏览器级别的原生组件化方案 Web Components 是 WH...
**[项目地址](https://github.com/DIYgod/RSSHub)** ## 介绍 RSSHub 是一个轻量、易于扩展的 RSS 生成器,可以给任何奇奇怪怪的内容生成 RSS 订阅源 当前支持列表: - bilibili - 番剧 - UP 主投稿 - UP 主...
暴走 yu 人节是暴走漫画首届互动娱乐展会,作为暴走粉当然不能错过,很早就买了票。 总体感觉还是很棒的,嘉宾阵容强大,互动很多(还可以跟王尼玛一起上厕所),诚意满满,但不足也很明显,暴走 yu 人节主要内容集中在主舞台的节目表演,但上海新国际博览中心的现场座位远远不够,感觉还是更适合在类似 BML...

相信没人做开源项目是为了赚钱,因为它还不如去天桥贴膜赚得快。 但即使没有这种想法,维护一个开源项目也会遇到一些很头疼的现实问题,比如服务器和 CDN 的开销。以 DPlayer 为例,弹幕接口服务器每年需要花费 2000 多块,文档里的视频 CDN 费用每年也需要花费 1500 多块,并且随着用户...
<iframe style="border-radius:12px" src="https://open.spotify.com/embed/track/5KAI6nfg3wQRmtwJ0PPaEW?utm_source=generator" width="100%" height="152" fr...

[这个视频](https://www.bilibili.com/video/av18682336/)有 15+MB 的 BAS 弹幕脚本需要解析,这会导致页面卡死 7 秒左右的时间,期间 UI 被冻结,体验很糟糕,如果使用 Web Workers 进行优化,把解析放入 Web Workers 执行,...
音乐,人类生活中永恒的主题。音乐可以很大程度上体现一个人的喜好、品味,更是最有力量的情感传输器。 现在快使用RSS订阅我喜欢的网易云音乐吧:[https://api.prprpr.me/necm2rss/playlist/35798529](https://api.prprpr.me/necm2r...
我实在也不是谦虚,这~~可能~~是目前最好用的两个 Hexo 播放器插件,感谢插件作者(给大佬们递女装 本文只作为演示,使用方法和 issue 请移步 GitHub <!--more--> ```sh npm install hexo-tag-aplayer --save ``` Hexo 的...
Welcome to [Hexo](https://hexo.io/)! This is your very first post. Check [documentation](https://hexo.io/docs/) for more info. If you get any problems...
作为一种过气技术,提供 RSS 订阅源的网站越来越少,每个网站都想把用户尽可能长时间地绑在自己那里,而 RSS 可能会造成负面效果 但在这个内容爆炸时代,只要意识到了「我被信息所绑架」这个问题后,用户自然会想要一种更高级的聚合信息和动态更新解决方案,比如 RSS 这里提供了使用 RSS 订阅 b...
最近跟我表白的人太多了,所以我买了一个[咕咕机](http://www.memobird.cn),现在访问 [让咕咕机再次伟大](/make-gugu-great-again) 就可以很方便地写小纸条跟我表白了。 比如 
最近看到了 Service Workers 这个东西,它可以根据配置为用户缓存网站静态与动态资源:截获用户的所有网络请求,根据缓存配置来决定是从缓存还是网络获取相应资源,从而可以极大提高网页的加载速度。优点有可定制性高、不需要服务端支持、效果显著。 最后的效果就是当你第二次访问我的网站时只会加载大...

 就是这样,代码写好了,就差个女朋友了。 最后的效果就是检测某一微博博主新发的微博,如果判断为消极情绪...

使用 RSS 订阅喜欢的微博博主(比如我)吧~ Demo:[https://api.prprpr.me/weibo/rss/3306934123](https://api.prprpr.me/weibo/rss/3306934123) RSS 格式输出一个微博博主最新的 15 条微博,可以使用 ...
以下为10月19日[微小微](http://weibo.com/u/2025479687)在[一直播](http://m.yizhibo.com/l/n6VHhuJoCbMf41Nx.html)的直播回放(迷妹脸,弹幕也成功扒下来转成 [DPlayer](https://github.com/DIY...

WordPress 垃圾评论一直是超级多超级烦人的,如果没有有效的拦截方案,网站就会瞬间被每天几百条的垃圾评论淹没。 因为是每个 WordPress 站点都无法避免的问题,大家各显神通,做出的解决方案也挺多的,这里总结一下每种方法的特点和利弊: ### 识别垃圾评论 以 Akismet 插件为...
<link href="https://cdn.bootcss.com/dplayer/1.16.0/DPlayer.min.css" rel="stylesheet"> <div id="dplayer1" class="dplayer"></div> 最好看的HTML5弹幕播放器送给最好看的...
 ### Q: 我为什么要你的明信片?妈妈说不能随便拿陌生人的东西。 **A:** 你有体验过小确幸的感觉吗? ...

### 什么鬼? 版权狗退散,妈妈再也不用担心我被侵权了(其实只防君子不防小人)。 类似知乎,在网站复制长度大于42的文本时自动加上这样的版权声明: ``` 著作权归作者所有。 商业转载请联系作者获得授权,非商业转载请注明出处。 作者:DIYgod 链接:https://www.another...
小狐狸和小兔子是很好很好的朋友。 一起散步的时候,不巧遇到了猎人。 他们转身就跑,都希望猎人更容易发现自己。 小狐狸跑进了蒲公英群,白色的蒲公英漫天飞起。 小兔子逃进玫瑰花园,红色的玫瑰花瓣散落一地。 从此失散在彼此的世界里。 幸运的是,后来,小狐狸遇到了小王子,小兔子遇见了爱丽丝。 ...

### 什么是IFTTT 官网:[https://ifttt.com](https://ifttt.com) 这是一个2011年在美国上线的网站,IFTTT 是 _If This Then That_ 的缩写。通俗的来讲,IFTTT 的作用就是如果触发了一件事,则执行设定好的另一件事。 
莎士比亚曾经说过:“好记性不如烂笔头。” ## 第一章 JavaScript简介 ### 1.1 JavaScript简史 ### 1.2 JavaScript实现 1. 一个完整的JavaScript实现应该由三个不同的部分组成:核心(ECMAScript)、文档对象模型(DOM)、浏览器...
任务4(最终挑战)已经发布,任务deadline是6月10日至6月30日。 TASK 0004 内容:[https://github.com/baidu-ife/ife/tree/master/task/task0004](https://github.com/baidu-ife/ife/tree...

任务3已经发布,初级班的任务时间是从5月7日至5月18日,中级班为4月30日至5月10日。 TASK 0003 内容:[https://github.com/baidu-ife/ife/tree/master/task/task0003](https://github.com/baidu-ife/...

TASK 0002 已经发布,初级班的任务时间是从4月24日至5月7日,中级班为4月18日至4月25日。 TASK 0002 内容:[https://github.com/baidu-ife/ife/tree/master/task/task0002](https://github.com/bai...

[百度Web前端技术学院](https://github.com/baidu-ife/ife)(Baidu Institute of Front-End Technology简称IFE)是一个由百度EFE团队、百度人力资源部校园招聘组联合出品的、面向在校大学生的前端培训组织,借助百度大量优秀的前端工...

**1 系列说明** [GitHub地址](https://github.com/DIYgod/Compiler) [各阶段源码](http://www.anotherhome.net/file/compiler/) [各阶段说明集合](http://www.anotherhome.net/175...
[GitHub地址](https://github.com/DIYgod/Compiler) [各阶段源码](http://www.anotherhome.net/file/compiler/) [各阶段说明集合](http://www.anotherhome.net/1751) 为了将一个程序从...
_图灵生机器,机器生汇编,汇编生 C,C 生万物 (来自知乎用户 Joy Neop)_ 本系列将展示一个完整编译器从无到有的实现过程. 目标是从一个C语言的不完全子集翻译到x86汇编语言, 将借助 Lex Yacc LLVM 等工具, 另外暂定实现垃圾回收及面向对象. 全部代码托管在 [Git...